
|
*1
|
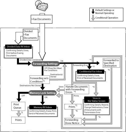
If you set <Store/Print Received File> to 'On' in [Forwarding Settings] in [Function Settings] (Settings/Registration), forwarded files are either printed or stored in the Memory RX Inbox.
|
|
*2
|
If you set [Forward w/o Conditions] in [Forwarding Settings] in [Function Settings] (Settings/Registration), all received files that do not match the specified forwarding conditions are forwarded to the destination selected for Forward w/o Conditions.
|
|
*3
|
If files are received while there is a paper jam, or paper or toner has run out, they are printed after the paper jam is cleared, paper is loaded, or toner is added.
|
|
*4
|
If you set [Delete Failed TX Jobs] to 'Off' in [Function Settings] (Settings/Registration), the status of any job with a forwarding error will be saved in [Job Status] on the Status Monitor/Cancel screen.
|
|
*5
|
Files with forwarding errors are handled based on the settings for [Handle Files with Forwarding Errors] in [Function Settings] (Settings/Registration). The settings are as follows:
[Always Print]: Files that fail to be forwarded are printed.
[Store/Print]: Files with forwarding errors are stored in the Memory RX Inbox if <Use I-Fax Memory Lock> is set to 'On'. If these settings are set to 'Off', the files are printed.
|
|
*6
|
If you set [Fwd Done Notice] in [Forwarding Settings], a notification e-mail is sent.
If you set [Notice Only for Errors] to 'On', a notification e-mail is sent only if the file fails to be forwarded.
|
|
*7
|
You can store received I-fax files in the Confidential Fax Inbox by specifying it as a forwarding destination.
|
|
NOTE
|
|
If the memory is full, no additional jobs can be processed.
You can store up to 1,000 forwarding settings.
|